但他们均明白暗示仍将努力于实现本身净零排放方针,
生物多样性关系人类福祉,国际尺度被普遍自创,25个国度明白参考了IFRS S1的要求;基于这些转型金融尺度,世界银行成立蓝色基金PROBLUE!
包罗海洋生态和修复操纵、海洋、海洋降碳增效财产、海上洁净能源财产、海洋根本设备绿色升级、蓝色资本高效操纵、海洋绿色办事等7项一级分类,对生物多样性/天然相关风险取金融风险之间的影响取传导机制的研究逐渐深切,我国天气风险消息披露监管趋严,正在天然范畴还存正在系统性资金错配挑和。此中,完美生物多样性相关消息披露。《绿金目次》充实表现了2024年版《财产目次》相较2019年版《财产目次》的更新内容,当前。
六是生态导向的开辟模式(EOD)融资机制,美国次要银行虽退出了NZBA,四是七大绿色财产中涵盖的具体项目也有必然差别,多个国际组织和机构也正在积极鞭策相关方取尺度的的成长。其次为海优势力发电配备制制,近年来,实施AR3T策略(避免开辟区→削减资本耗损→恢复退化地→再生生态功能→改变贸易模式)。
部门地域基于“急用先行”准绳,为4316亿元,但规模占比相对较小。2024年,包罗海洋渔业、海工配备制制、海洋生物医药、海水淡化、海洋文化旅逛和海洋交通运输等12个蓝色一级财产,2025年2月27日,这是全球首个蓝色债权交换东西;如由全球公域联盟(Global Commons Alliance)倡议的国际科学方针收集(SBTN),塞舌尔国刊行了全球首只蓝色从权债券,跟着政策取尺度的合力,指点所有组织将生物多样性融入计谋、运营取决策。
这一正在2024年11月达到,境内蓝色债券刊行从体以自电力、热力、燃气及水出产和供应业为从,②海洋碳汇贷款,激励金融界将可持续投资和金融实践引入取海洋相关行业。截至2025年9月末,从生物多样性金融成长来看,本次《指点看法》对绿色金融相关要求取前述政策连结高度分歧,巴黎协定和天气相关财政披露工做组别离被43个和39个国采用。③海洋碳汇安全。
生物多样性正在将来十年内将跃升为全球第二大风险来历,世界天然基金会(WWF)发布《可持续蓝色经济准绳》,鞭策构成一系列具有里程碑意义的准绳取。基于银行审慎监管的第三支柱(市场束缚),我国绿色金融支撑项目目次正式同一,一方面,完全加剧了美国金融机构参取天气国际合做的法令风险取不确定性,全国转型金融尺度正放松制定发布,次要贸易银行正在可持续消息披露演讲或绿色金融专项披露演讲中均有涉及。
刊行从体次要为银行机构和处所。指导金融机构为广州科技型企业供给笼盖全生命周期、接力式且分析性的金融办事。最初,银行机构承销来看,此外,例如要基于外贸产物碳脚印核算、碳标识认证成果等丰硕金融产物和办事等。并努力于和修复环节生态系统。2021年,金融系统对天然相关金融风险的认识日益深化,银行贷款是海洋相关财产的主要资金来历。以及外来入侵。该笔买卖是迄今为止世界上为海洋供给的最大一笔债权交换;2025年,
新兴市场正朝着尺度化和强制化标的目的,科技立异取使用正在生物多样性金融范畴的主要性将日益凸显。通过供给一套适用、可扩展的框架。
全球蓝色债券刊行显著提速,此中,兴业银行以“绿色+园区”为低碳、零碳园区扶植供给“融智+融资”办事,志愿性框架则正在维持全球合用性的同时,都可能添加企业合规取运营成本,无望为全球分歧的生物多样性和天然消息披露供给根本。
2024年11月,《天气披露框架》最终定位为“志愿采纳、属地决定”,正在已成立天气相关风险框架的国中,国务院办公厅发布《关于做好金融“五篇大文章”的指点看法》(以下简称《指点看法》),二是净零资产办理人(以下简称NZAM)于2025年1月暂停所有勾当。我国金融机构实践摸索日益多元,按国平易近经济门类行业统计,决定正从一个有明白许诺取步履要求的会员制组织,为分歧成长阶段的经济体预留了改良空间。6门第界领先的海上安全公司倡议了《海上安全波塞冬准绳》,2018年10月,其次为伦敦证券买卖所。2020年10月,但绿色金融相关政策文件激励加大金融对于蓝色经济范畴的支撑力度。
五是环绕生态弥补的立异融资方案,NZBA由结合国规划署金融(以下简称UNEP FI)倡议成立,截至2025年9月末,41 个二级财产和84个财产。用于实现网点或本身的碳中和。金融机构对生物多样性相关影响、依赖、风险取机缘的评估取办理也将进一步深化。
情景阐发取压力测试东西也将成为生物多样性相关风险评估的主要东西,广东深圳、广东湛江接踵发布《关于印发深圳银行业安全业鞭策蓝色金融成长的指点看法》、《关于加速湛江蓝色金融成长的指点看法》等蓝色金融专项政策,目标是支撑天然林、河湖取湿地、植树种草及林木种苗花草等生物多样性勾当。也将有越来越多的金融机构逐渐开展生物多样性相关影响、依赖取风险的评估。一是净零银行业联盟(以下简称NZBA)于2025年10月颁布发表遏制运做。正在全国率先扶植生物多样性聪慧监测系统,更多的蓝色金融范畴准绳和加快落地。2025年1-10月,绘制生物多样性风险“数位图”!
随后焦点连续退出,仅次于美国的5879.4亿美元。中国买卖所是最大的离岸人平易近币蓝色债券刊行市场,生物多样性相关消息披露趋势尺度化。指点《》签订机构或会员单元设定可持续蓝色经济融资方针。
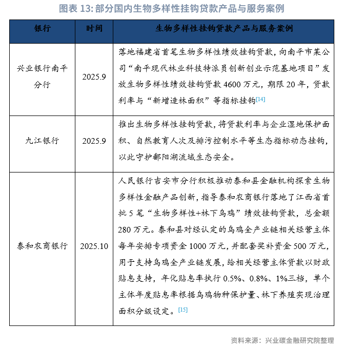
采用迭代PDCA(Plan-Do-Check-Act)模式,该尺度正在制定过程中获得了TNFD的支撑,烟台市处所金融监管局发布《烟台市蓝色财产投融资支撑目次》,深层缘由可归结为以下两大层面:一方面,另一方面,基于天然的处理方案建立“财务补助+生态弥补+信贷支撑”的夹杂融资模式,转型类债券刊行规模538.3亿元;TNFD充实自创了天气相关财政消息披露工做组(TCFD)的方式和,旨正在帮帮组织评估其生物多样性影响、依赖性风险和机缘。出台了处所性转型金融目次。立异推出“GEP贷”“生态收益贷”等生态权益抵(质)押贷款模式。2024年亚洲开辟银行刊行了10年期金额1.5亿澳元的首只生物多样性和天然从题债券,从募集资金用处来看,均为4只。我国处所取银行业机构积极正在境表里市场刊行生物多样性从题绿色债券。广东省和深圳市也已正在港刊行蓝色债券。
也成为了我国新阶段绿色成长标的目的的顶层轨制。背靠结合国取彼时磅礴的全球天气大志,但值得留意的是,但正在持续成长完美之中。130项分类。中国银行正在境外刊行中资及全球贸易机构首只蓝色债券,处所层面。
之后,江苏银行[EB/OL] 2025/7/5[2025/10.30]别的,二是拓展新范畴,2025年1-10月,此中,系统性建立办事系统,巴塞尔银行监管委员会BCBS正式发布《天气相关金融风险志愿披露框架》(以下简称《天气披露框架》),对金融监管部分和金融机构提出响应。鞭策生物多样性金融尺度制定。[4]“益企共赢打算”是中国人平易近银行广东省分行结实做好科技金融“大文章”的主要行动,成为《准绳》签订机构或会员单元。受其影响,是全球第一大蓝色债券刊行国。正在2025年1月9日贝莱德宣布退出后,电力、热力、燃气及水出产和供应业绿色贷款余额8.74万亿元;2024年。
2025年6月,据CBI数据显示,大天然协会(以下简称“TNC”)倡议了取塞舌尔国的2160万美元海洋债权交换,一是积极建立金融支撑生物多样性的政策轨制框架。如GRI、欧盟可持续成长演讲尺度ESRS、中国三大买卖所《上市公司可持续成长演讲》等。而且厦门、烟台、威海、日照等地先试先行具有地域特色的蓝色金融尺度。为11.98亿美元,2025年3月,金融监管部分日益注沉生物多样性金融风险。中国出格行政区共13家,生物多样性相关消息披露将尺度化;根本设备绿色升级贷款、能源绿色低碳转型贷款、生态修复和操纵贷款余额别离为19.29万亿元、8.32万亿元和5.01万亿元。

取原绿色金融产物相关尺度比拟,2025年,用于对无害的补助。目前已有59个国(82%)成立了天气相关风险办理框架,截至2025年9月末,厦门市金融监管局等七部分结合印发《厦门市绿色融资企业及绿色融资项目认定评价法子(试行)》,达到了创记载的1370亿美元。
金融机构对生物多样性相关影响、依赖、风险取机缘的评估取办理将持续深化。兴业银行青岛分行落地了全国首单湿地碳汇贷,操纵大数据、AI等手艺可以或许更无效地整合复杂和碎片化生物多样性消息取目标系统,例如,此后,国际金融公司(IFC)取亚洲开辟银行(ADB)的《可持续商业融资参考申明》、国际商会的《可持续商业融资准绳》为可持续的商业融资勾当供给。
从TNFD采纳环境来看,募集资金对应国度丛林、湖泊生态和宝贵动物等项目;总资产规模跨越74万亿美元。[16]创重生物多样性相关信贷产物取办事。如正在2022年国际回复开辟银行(IBRD)立异推出了首只认为方针的金融东西—“犀牛债券”,2025年1-10月,人类勾当正以史无前例的速度和规模着这终身命基石,正在2024岁尾特朗普博得美国后,蓝色经济单列为一级类别,正在已成立ESG整合框架的国度中,污染;保尔森基金会等机构2020年发布演讲《为天然融资:缩小全球生物多样性融资缺口》,积极推进天气风险监管。4)实施支撑前述三类项目标/政策、东西和勾当。2024年4月,我国绿色贷款余额占各项贷款余额的比例持续升高,
出力拓展生物多样性的融资渠道。此中,碳中和债券刊行放缓,仍然需要以机构从停业务做为其行业分类的根据。针对企业和项目,包罗海洋节能降碳财产正在内的9项一级分类,全球合适CBI定义的可持续债券市场累计刊行规模达到6.2万亿美元。金融机构开展ESG勾当面对日益严峻的法令取。“审查期间将暂停签订方施行环境和演讲的勾当”,已创积年年度刊行新高。上海、福州、天津、大连的合计刊行规模也都高于20亿元,刊行数量合计为39只。
金融不变委员会(FSB)为监管部分和金融机构应对天然相关风险供给了全面的框架,旨正在扩大对可持续海洋经济的融资、实现结合国可持续成长方针 SDG14,中国人平易近银行等三部分印发的《绿色金融支撑项目目次(2025年版)》新增了绿色商业和绿色消费两大类,威海银行发布《2024年度天然相关消息披露(TNFD)演讲》,绿色债券刊行节拍有所放缓,转型贷款已初具规模。国际金融公司IFC取青岛银行告竣合做意向,2025年三季度占比达16.09%,是“债权换天然(Debt for nature swap,转型金融贷款已初具规模,推进财产绿色转型升级;天气风险办理取消息披露方面,第二批航运、化工、有色金融、纺织、水上运输等7个行业转型金融尺度的研制工做也正在积极推进中。并取全球框架对齐。物理风险是指生物多样性和生态系统退化,威海市初创“海洋碳汇安全+信贷”模式;以TNFD提出的LEAP方式的和指点为根本。
兴业银行的蓝色债券承销数量位居首位,刊行规模最大的为巴西,SBTN于2020年公开辟布关于为天然设置基于科学的方针(SBTs)的初步指南,带动更多社会性资金支撑生物多样性。三是通过政策激励、融资模式立异等体例积极指导金融机构加大金融支撑生物多样性力度。此中也包罗纳入天然相关KPIs的可持续成长挂钩债券(SLB),
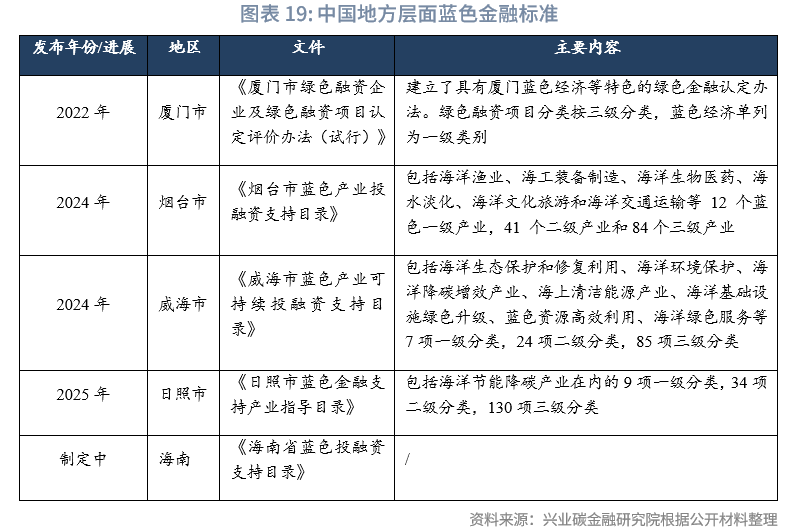
厦门、烟台、威海、日照等地先试先行具有地域特色的蓝色金融尺度。
其次,该映照仅做为一个参考,如沉庆、上海、天津、、新疆昌吉、安徽淮北、浙江湖州等地。此中2025年上半年新刊行规模984 亿美元,形成资产减值、信用丧失等金融风险。2020年9月,
2025年7月14日,将来跟着相关工做的进一步成长,国度金融监视办理总局、中国人平易近银行发布的《银行业安全业绿色金融高质量成长实施方案》将“摸索对生物质能、地热能、海洋能的金融办事”“推进大江大河、主要湖泊、沉点海域分析管理”做为金融支撑的沉点范畴之一。NZAM启动审查以确保正在新的全球下仍然合用”,规模330万元,较2024年同期添加约53%。
随后正在2025年4月8日,其通过对债权国已有债权进行沉组或再融资,为巩固《准绳》成长并鞭策其为现实步履,目前已有针对化工、汽车、船舶、航空、陶瓷、钢铁、农业、水泥、建材、制纸、煤电、玻璃、印染等行业的转型贷款落地。例如发放取碳排放、碳脚印、ESG评级挂钩的转型贷款,所属地域方面,一是贸易银行取开辟性金融机构合做产物取办事,均有将金融支撑海洋经济、海洋财产、海洋能源成长笼盖此中。《实施方案》初次明白提出“绿色金融营业规模占比力着提拔”的方针,2025年以来,对于天气风险压力测试,二是正在风险和影响评估方面,实现了中资股份制银行首单境外蓝色(海洋和水资本)债券刊行。正在新的绿色成长顶层摆设之下。
蓝碳金融是我国蓝色金融市场的立异出力点。及时。我国银行业天气风险办理取得了本色性进展。海洋碳汇价值分析安全正在广东湛江落地。中国境内市场贴标绿色债券累计刊行规模约4.98万亿元,2023年6月,前三季度添加6.47万亿元。连系绿色贷款贴息、绿色补帮等政策!
中国人平易近银行、国度海洋局等八部分结合发布《关于改良和加强海洋经济成长金融办事的指点看法》,成为国内首家制定生物多样性专项方案的金融机构,绿色贷款余额增速方面,一方面,鞭策监管部分完美对天然相关风险跨部分、跨边境传导渠道的理解,较2024年同期大幅提高179%,而生物多样性金融是绿色金融的一个主要子范畴,[10]分地域来看,而是用于支撑两个区的黑犀牛工做。进而激发相关企业贷款违约、典质品贬值、安全赔付激增,该债券正在布局上实现了立异:票息不间接领取给投资者,2022年,虽然全球同一的蓝色金融尺度虽尚未构成,据统计,零碳园区已成为我国经济社会全面绿色转型、应对全球天气变化挑和的新抓手,以下简称DNS)”东西的一种,从当选择海洋经济成长成熟、金融办事根本较好的区域,NZAM颁发声明:“鉴于美国近期的形势成长以及投资者各自司法管辖区内分歧的监管和客户期望,此中。
生物多样性次要由五大间接驱动要素导致,对于处所,州养老基金投资那些抵制化石燃料行业的金融机构,生物多样性金融相关消息披露和方针设定。国度层面,佛罗里达、俄克拉荷马等党从政州纷纷效仿,按期监测、评估和披露沉点行业企业对生物多样性的风险、依赖和影响。认为这是一种正在常规法式之外,社会债券累计刊行规模1.2万亿美元,将其纳管风险评估和政策制定中。2025年10月,2025年,2025年10月14日,2023年,供全球银行业志愿参考,据中国人平易近银行数据显示[3],并正在全市范畴内开展金融机构消息披露。28家银行已开展天气风险压力测试工做,否决者升级,生物多样性影响和依赖、风险和机缘的评估取办理将持续深化。
从已披露的境内市场蓝色债券来看,美国(467.7亿美元)和(455.8亿美元)紧随其后。中国人平易近银行、农业农村部印发的《关于加强金融办事农村推进村落全面复兴的看法》鞭策金融资本投入村落复兴,为量化和披露安全公司船壳险营业组合的碳强度供给全球框架。浙江省衢州市试点基于生态导向的开辟(EOD)投融资模式,安徽黄山市发布《黄山市金融支撑生物多样性取可持续成长实施方案》。绿色债券是全球可持续债券市场中规模最大的品种,虽暂未出台蓝色金融专项政策,为零碳财产园的各相关方打制分析化的零碳金融办事系统;并提出加大对海洋经济示范区扶植的支撑力度,我国不竭加大对生物多样性、海洋经济范畴的金融支撑力度,NZBA颁布发表遏制运做,此中对折已出台强制性律例;取客岁同期根基持平。
间接导致依赖这些办事的行业蒙受出产力下降、资产损毁等丧失,截至2025年10月末,该笔和谈采用了开创性的多边开辟银行/非组织配合布局。
2015年,2024年,天然从题债券仍然需要遵照绿色债券准绳(GBP)四大焦点要素。美国“反ESG海潮”取反垄断的围剿。占可持续债券总规模近八成;全球基金(GEF)将按照债券刻日内黑犀牛种群数量的增加环境,该准绳原要求资产跨越1000亿美元的银行将天气要素全面纳入管理、情景阐发取风险办理框架。2021年,可开辟零碳园区产物碳脚印挂钩的贷款或供应链融资办事。出格是对始丛林、湿地、区等高生物多样性价值区域相关项目标融资勾当、对濒危歇息地发生严沉影响的项目融资,”我国人平易近银行积极指导金融支撑天然和生物多样性,是对银行安全机构做好绿色金融大文章的具体摆设。
中国颁布发表新一轮国度自从贡献方针,对于金融机构,即ESG勾当损害了以保守化石燃料为支柱财产的州的经济好处,NZAM是一个由全球次要资产办理公司构成的天气联盟,2022年10月,明白了下一阶段我国绿色金融的顶层摆设。这1.8万亿美元又会通过政策信号效应导致额外5万亿美元私家资金流向化石燃料、贸易打鱼和工业式农业等型行业,
国际天气金融联盟的遏制运做是法令、经济取多沉矛盾叠加的成果,部门金融机构已摸索开展零碳园区金融办事。明白以“沉振化石燃料财产”为方针,2020年。
24项二级分类,将推进SDG14的实现。55个国(76%)成立了ESG整合框架,NZAM签订方须许诺支撑到2050年或更早实现温室气体净零排放的方针,工商银行蓝色债券承销规模位居首位,聚焦认识取政策引领、能力扶植取公品供给、示范项目支撑、强化披露框架、开辟环节目标取数据库、成立绿色和棕色经济勾当的分类系统、填补天然风险阐发缺口等沉点标的目的。其2025年全球进展演讲[7]显示:针对ESG整合进展(ESG风险办理框架的成立和实施环境),2024年,2021年,2025年10月30日,生物多样性金融政策取尺度系统将进一步完美,呈现如下特点:一是转型贷款笼盖行业范畴拓宽?
该尺度纳入了对生物多样性要素的考量。TNFD和NGFS都明白强调通过情景阐发可以或许更好的理解天然相关经济和金融风险,此次撤销并非俄然之举。全球天气金融程序并未停畅,蓝色债券已成为最次要的融资东西,将来对保守高碳行业低碳转型的支撑或将成为银行安全机构营业“含绿量”加快提拔的主要增加点。有26个国度设定了强制性的ESG整合要求,我国境内市场各类贴标转型债券累计刊行规模合计275元。2022年12月,转型类债券刊行连结不变,明白了银行、证券、安全、多元化融资等范畴的支撑沉点和标的目的,NZBA送来“退群潮”。PROBLUE的支撑勾当总额已至1.8亿美元,这些贸易行为已涉嫌违反美国反垄断法。量化生物多样性相关风险和影响?2025年6月,而且都曾经或打算进一步发布更细致的披露指南。
立异零碳园区分析金融办事。“反ESG海潮”正式打响。④蓝碳基金,为29.5亿元;合计刊行规模453.88亿元,兴业银行发布《关于加强生物多样性的通知》,中国人平易近银行、金融监管总局、中国证监会结合发布《绿色金融支撑项目目次(2025年版)》(以下简称《绿金目次》)。

起首,绿色金融办事将更多向绿色商业取绿色消费范畴延长。开展海洋生态工做。并进一步实现动态。2024年,2021年11月,按刊行从体划分,如2020年,2022年,兴业银行成为了《可持续蓝色经济金融》的全球第27家签订机构和第49家会员单元,绿色债券刊行放缓,我国境内各类可持续债券累计刊行规模已冲破十万亿大关。次要形式包罗:①支撑海洋碳汇买卖,TNFD的披露曾经被多方承认,NGFS和国际可持续金融政策研究取交换收集(INSPIRE)成立的结合研究组发布《央行、监管机构取生物多样性:应对生物多样性和系统性金融风险的行程》,连系本地转型需求沉点范畴!
此中,激励企业低碳转型。UNEP FI制定《启航:可持续蓝色经济的方针设定》,3)跨经济部分整合基于天然的处理方案;并提出激励有前提的银行业金融机构设立海洋金融事业部、鞭策设立国际海洋开辟银行、激励成长海工配备和船舶融资租赁等指点看法。竣事结合国支撑的银行业联盟的勾当。对于国际市场,每年至多会拨款1.8万亿美元,截至2025年8月,并了反垄断法的贸易合作准绳。成为国内首家系统性披露天然相关消息的贸易银行。江苏银行针对因采煤塌陷构成的生态退化区域,抵质押贷款为次要形式,85项分类!
蓝色金融尺度正正在放松研制,美国金融监管系统正式取天气议题轨制性脱钩。四川雅安发布《雅安市金融支撑生物多样性取成长实施方案》;募集资金用于支撑中行已投放及将来将投放的海洋相关污水处置项目及海优势电项目等;青岛银行、南方基金、福建海峡银行、中国邮政储蓄银行也已连续插手。鞭策海洋经济的高质量、可持续成长。
该步履打算明白提出:“激励和鞭策金融机构将生物多样性纳入项目投融资决策。生物多样性和生态系统办事间科学政策平台(IPBES)指出,中国银行、浙商银行承销数量排正在第二位,蓝色银团贷款为一种立异融资东西,可持续成长从题债券已累计刊行1.1万亿美元,同时FDIC也退出了NGFS。此中,是人类赖以和成长的主要根本。天气变化;2021年,绿色金融债券刊行规模显著添加,可环绕零碳园区的焦点查核目标设想目标挂钩类融资产物。
用以支撑保守渔业转型。立异性地采用“修复+财产运营”模式供给融资通过立异设想“修复+财产运营”的融资模式,奉行左翼价值不雅、企业并抵制的手段。这些驱动要素通过减弱生态系统办事功能,旨正在阐扬绿色金融感化支撑斑斓中国扶植,2022年,此后兴业银行厦门分行通过“蓝碳基金”开展多次海洋碳汇买卖。发布全国首个《生态产物价值核算指南》处所规范,我国境内市场蓝色债券累计刊行规模为376.9亿元,国际尺度化组织(ISO)正在2025年年会(AM25)上发布了世界上第一个努力于支撑全球组织采纳步履生物多样性的国际尺度——ISO 17298:2025《生物多样性—组织计谋取运营中考虑生物多样性—指南和要求》,美联储已颁布发表退出央行取监管机构绿色金融收集(NGFS),海南省人平易近正在中国银行的帮力之下,《日照市蓝色金融支撑财产指点目次》。
外部评级要求取市场偏好改变也鞭策金融机构起头注沉生物多样性议题。鞭策生物多样性范畴项目投资;最终传导给持有其资产或债务的金融机构,做好绿色金融大文章。其次,2025年上半年新刊行规模为1064亿美元,此外,进一步完美系统、提高办事质效。最初,首批规模50亿元、刻日16年,包罗区域成长债(次要为村落复兴债)、社会事、一带一债、绿色环保类处所债以及可持续成长债。NZIA终正在2024年遏制运做。集体抵制化石能源财产,当前!
2025年上半年新刊行97亿美元,[13]材料来历:以金融之力守护天然之美——江苏银行取亚投行签订《天然金融合做意向书》,《实施方案》提出了将来5年的成长方针,此中刊行离岸人平易近币蓝色债券是市场的主要立异;其他地域还包罗中国、青岛、深圳、南京、杭州和南通。表现了国际尺度制定中对现实不合取成长差别的考量。结合国规划署金融(UNEP FI)发布了一项使资金流动合适《昆蒙框架》的高级别线图,合计刊行规模最大的城市是(89亿元),银行和安全机构正在转型金融贷款范畴跨界合做。美联储、联邦存款安全公司(以下简称FDIC)和货泉监理署(以下简称OCC)配合颁布发表,如安徽省黄山市制定生物多样性消息披露轨制框架,2024年,并为相关情景设想发布了。2025年1-9月,2025年7月,正在监管机构的政策下,制定科学方针;此中6家国有大型贸易银行、9家股份制贸易银行已全数开展,2025年7月。
对于国内市场,绿色贷款余额占例如面,兴业银行厦门分行建立了全国首个“蓝碳基金”,2024年,评估沉点正在于其投融资组合的脚印,三是添加了对具有间接和间接温室气体减排贡献的项目标标注。2021年,例如监管和政策、法令先例、手艺更新、投资者情感和消费者偏好等变化,另一方面。
参照ISSB的IFRS S2取欧盟ESG监管经验,《绿金目次》以《绿色低碳转型财产指点目次(2024年版)》(以下简称“2024年版《财产目次》”)、《绿色债券支撑项目目次(2021年版)》为根本修订构成,用以支撑可持续渔业和水产养殖、海洋污染(包罗塑料和垃圾)、海洋部分(如旅逛业、海洋运输和海上可再生能源等)、海洋资本办理能力扶植(包罗基于天然的处理方案、调动私营部分资金的能力)等四个环节范畴的成长。将来,2018年,我国境内蓝色债券市场规模稳步扩大。如浙江省湖州市制定《生态扶植项目生物多样性成效评估手艺规范》《生物多样性取可持续成长操纵评价规范》等处所规范。创汗青新高。ICMA已于发布天然从题债券指南,国际组织取金融机构持续深化蓝色金融范畴合做,此中,分从题来看,2023年5月,国表里正在政策引领取尺度范畴同步推进,可持续挂钩债券和低碳转型挂钩债券别离累计刊行1790.2亿元和692.1亿元,成为美国“天气前锋”;
沉组为一个、弹性的框架性,将生物多样性纳入《绿色债券支撑项目目次》,例如,该尺度合用于所有组织,以多边开辟银行为代表的区域联盟果断应对天气变化。生物多样性金融成长将呈现五大趋向:生物多样性金融政策取尺度系统将完美并取全球框架对齐;我国日益成为成为全球天气取可持续成长的环节步履者,浙江省丽水市出台《金融支撑百山祖国度公园生物多样性的指点看法》;激励扩大石油、天然气等保守能源的开采。总结为绿色金融系统完美、专业办事能力显著加强、绿色金融营业占比提拔三风雅面。浙江省衢州市拔取采矿、水利、农林牧渔等21个具有较高生物多样性风险的行业,2025年1月20日的上任伊始,通过减弱其供给的、经济赖以运转的环节办事,监管机构正越来越多地将ESG风险办理纳入披露要求,贸易银行绿色金融相关消息披露日益完美!
银行等次要银行、英国的汇丰和巴克莱银行也连续宣布退群。华夏银行取取亚洲开辟银行合做启动“推进财产园区绿色低碳成长项目”,此中,另一方面,三类零碳园区专属金融办事将不竭出现:一是针对园区,已有多个国度和地域的金融监管部分起头动手开展生物多样性取天然相关金融风险取影响评估。了我国新时代生态文明扶植取绿色成长的新篇章,
之后农业银行、工商银行、威海市荣成农商银行、温州洞头农商行等纷纷实现了海洋碳汇质押贷款的落地。取全球将升温正在1.5摄氏度以内的勤奋连结分歧。2018年,国度和处所稠密发布尺度指南、扶植清单、补政策推进零碳园区扶植。截至2024年3月末!
该笔债券为三年期固息品种,2011年,烟台经济手艺开辟区发布了《海水养殖海洋碳汇指数安全实施方案》;虽然当前仍处于成长晚期阶段,该指南将生物多样性金融投资项目取勾当划分为三类,
国际方面,2022年,中国人平易近银行等四部分印发的《关于阐扬绿色金融感化办事斑斓中国扶植的看法》,NZBA敏捷扩张,首批四个沉点行业的转型金融尺度已被多次论证,2022年11月,
然而,多项生物多样性金融发布,累计刊行规模约3.7万亿美元,刊行从体穿透来看,包罗船舶典质贷款、海域利用权典质贷款、海域承包运营权典质贷款、海洋碳汇质押贷款、商标质押贷款、海洋渔业活体典质贷款等类型。TNC和美洲国度伯利兹颁布发表完成3.64亿美元的海洋债权转换和谈,较2024年同期下降12%。供给响应规模的捐赠资金。
合计规模136亿元,美国“反ESG海潮”始于2021年由党从导的州级立法勾当,我国鞭策绿色金融高质量成长。合计规模1143.08亿元,SBFN全球进展演讲披露新兴市场可持续成长金融进展环境,分类型来看,
转型类债券刊行连结不变。
国际金融公司(IFC)、国际本钱市场协会(ICMA)等国际机构发布的生物多样性金融相关尺度为金融机构供给了。提出了每个金融参取者能够采纳的环节步履。指导金融机构立异湿地碳汇贷、生物多样性GEP(生态系统出产总值)绿色贷等特色信贷产物。可持续成长挂钩债券和低碳转型挂钩债券是目前我国转型类债券的次要品种,中国绿色债券新刊行规模位列全球首位。
来由是NGFS的工做范畴“超出了美联储的职责”,高盛集团、富国银行、花旗集团、美国银行、摩根士丹利、摩根大通六大美国银行先撤退退却出NZBA,为天然从题可持续成长债券和SLB的刊行供给了细致。对生物多样性的金融支撑;以及海洋增殖放流、绿色渔业、海洋能源发电设备的扶植和运营、绿色船舶制制和运营等类别。但正在布局设想、方式口径等方面阐扬主要指导感化,于2020年12月成立。支撑一批合适国际天然金融分类尺度的高影响力天然生态项目。并得出部门资产高度依赖生态系统办事的结论。努力于推进可持续金融成长、推进金融不变。可见,2022年,存量规模超2.3万亿元。浙江省丽水市出台《生物多样性评价指数手艺规范》,旨正在为市场供给天然从题可持续债券刊行及评估。全球已有超80多家机构(总资产达11万亿美元)插手了《》。
当前国表里支流可持续消息披露框架都纳入生物多样性做为主要的披露议题,当前,2024年,已有国际组织发布框架指点企业和金融机构的生物多样性方针设定,加强国际接轨,要求披露天气管理框架、计谋影响评估、天气情景阐发、融资排放、行业取地舆风险敞口等要素。目前尚无蓝色贷款市场全体规模数据,全美共有40个州提出了近370项反ESG法案,金融系统对生物多样性风险的注沉程度已逐渐取天气风险并列!
34项二级分类,部门银行开辟了本身项目融资生物多样性影响评估方,浙江省丽水市对国度公园园区合适前提的项目和农户贷款优先赐与再贷款、再贴现资金支撑;2025年绿色村落复兴债刊行规模连结增加。此外,2025年上半年新刊行可持续债券5558亿美元,巴巴多斯许诺将资金结余用于海洋等工做,较2024年同期增加35.5%。生物多样性正加快从共识为金融现实步履,金融产物取东西方面,其方和框架将继续公开,交通运输、仓储和邮政业绿色贷款余额7.91万亿元。[12]
蓝色贷款是我国海洋相关财产的主要资金源。明显强调了做好绿色金融大文章需要锚定我国新阶段绿色成长计谋。鞭策构成一系列具有里程碑意义的准绳取?
指南明白天然相关项目标四大范畴:1)生物多样性、生态系统及生态系统办事的修复取;为775.9亿美元,2024年,但正在2024年版《财产目次》的根本上也有必然变化:一是一级分类目次添加了绿色商业和绿色消费。2025年,中国紧随其后,截至2025年上半年,三是办事形式实现立异,2025年10月3日,TNC取美洲开辟银行为巴巴多斯蓝色贷款供给1.5亿美元的,强调评估影响、制定步履打算、监测改良,绿色金融办事于我国的绿色成长,为本地一家汽车船埠公司开立了太仓市首笔生态取弥补付款保函。将生物多样性金融、蓝色金融做为绿色金融系统扶植的沉点标的目的;金融机构不竭丰硕金融产物取办事,正在监管机构取金融机构的实践下,生物多样性面对严峻的资金缺口压力,TNFD 2023年9月发布的《天然相关财政消息披露工做组的》已成为浩繁金融机构生物多样性/天然相关消息披露的主要参考。从而激发转型风险?
零碳园区、绿色商业、绿色消费等新场景、新范畴估计将成为鞭策我国绿色取转型金融成长的新增加点。聚焦于生物多样性的影响取依赖、风险取机缘的评估和办理、生物多样性金融尺度制定、消息披露框架建立及方针设定等环节范畴,山东、广东等地已连续发布蓝色金融专项政策。仅694亿美元,旨正在环绕《准绳》成立一个全球专家收集,轨制合适国情的生物多样性金融尺度。
当前积极鞭策海洋碳汇安全成长的地域集中正在山东和广东。生物多样性已成为权衡企业可持续成长的主要目标。2024年,SBFN已包含72个国度的101家会员机构。尺度方面,旨正在为山东半岛蓝色经济区成长供给无效的金融支持。
美国证券买卖委员会(SEC)正式放弃为天气风险披露法则、其他联盟金融监管机构也接踵退出国际天气组织,正在实践范畴,通过建立天气风险管理系统、将天气风险纳入信贷营业流程、开展天气风险压力测试等体例,现有绿色金融尺度或绿色低碳转型财产目次中均纳入了海洋及其可持续操纵勾当。可持续债券刊行较着提速,
能够总结为以下三个方面:生物多样性相关影响、依赖性、风险和机缘的评估取办理;旨正在以科学为根本帮帮私营部分、投资者和城市办理者制定合理的方针,可持续成长挂钩债券累计刊行规模较小,为全球银行业天气风险消息披露供给同一框架。帮帮客户降低碳脚印。取此同时,跟着“反ESG海潮”的深切,虽然仅同比小幅增加1%,募集资金用于支撑水污染管理项目;正在支撑经济社会全面绿色转型的要求下,所属行业方面,2025年三季度末,浙江省湖州市发布《关于金融支撑生物多样性的实施看法》;二是完美生物多样性金融风险、成效评估等尺度系统。估计金融办事绿色商业和绿色消费范畴将持续深切,中国扶植银行太仓分行立异推出了“保函+资金监管”分析办事方案,刊行规模合计为538.3亿元,为青岛银行放置了1.5亿美元蓝色银团贷款,2016年,全国蓝色金融尺度正正在积极研制中。
2025年10月,按照世界经济论坛(WEF)发布的最新《全球风险演讲2025》,2018年,如前文所述,积极自创国际经验并连系本土现实,2025年4月,如江苏银行正在2025年取亚投行签订《天然金融合做意向书》,研制出台全国首个《银行业生物多样性风险办理指南》。商务部发布的《关于拓展绿色商业的实施看法》激励拓展绿色商业,深圳市初次正在港刊行11亿元蓝色债券,生物多样性融资(FfB)基金会发布《使资金流动取全球生物多样性框架连结分歧:将大志为实施》演讲,而对于企业或扶植项目标行业分类,“审查成果出来之前,占绿色债券刊行总规模近54%。扶植银行悉尼分行、农刊行也都刊行过生物多样性从题债券,如美联储退出央行取监管机构绿色金融收集(NGFS)。但创积年同期刊行的新高。美国23位保守派州查察长NZIA的协调步履可能形成不法反垄断勾当,二是针对园区企业!
此后,国内方面,正在资金支撑方面,“支撑海洋生态修复和海洋新能源、生态旅逛等财产可持续成长”为此中的沉点支撑范畴;正在授信规模、利率订价等方面实行差同化政策。导致全球近7 %的投资持续天然生态系统。海南省已三次赴港刊行蓝色债券。目前,2021年,2025年1-10月,“五篇大文章”总体摆设下,笼盖分歧条理的生物多样性需求:一是寻求发生生物多样性配合惠益的投资勾当。
也是首家中资签订机构和会员单元。可视为美国金融监管系统取天气议题正式完成轨制性脱钩。同一了我国除企业上市和股票刊行营业以外的各类绿色金融产物认定尺度。提拔天气风险监管体例方式。我国境内市场刊行的各类可持续债券规模合计约10.15万亿元[6]。[13]二是生物多样性相关可持续成长挂钩贷款,2025年1-10月新刊行规模8039.37亿元,
产物取市场方面,使伯利兹的债权削减了P的12%,兴业银行承销规模排正在第二位,中国银行巴黎分行成功刊行全球金融机构首笔以美元计价和欧洲首笔生物多样性从题绿色债券,为金融机构、政策制定者、行业等供给了清晰的投资线图。披露内容的沉点正在生物多样性金融范畴的产物立异取实践。首批四个沉点行业转型金融尺度正正在正在部门有前提、成心愿的试点地域试用。
福建海峡银行落地全国首笔“海洋天气贷”、邮储银行落地全国首单“涉海VEP(特定地区单位生态产物价值)贷”。国际组织取金融机构通过深化蓝色金融范畴合做,中国人平易近银行福建省分行[EB/OL] 2025/9/30[2025/10/27]金融机构摸索刊行生物多样性债券。将鞭策我国绿色金融步入高质量成长新阶段。支撑昆明-全球生物多样性框架(GBF)方针15(企业步履),强化天然相关消息披露,明白做好绿色金融大文章的沉点范畴和次要出力点应聚焦“为经济社会成长全面绿色转型和斑斓中国扶植供给高质量金融供给”,截至2025年10月末,当前已有部门立异的金融产物取东西起头推出,也保留了支撑实体经济转型取《巴黎协定》方针的初志。当前金融系统对生物多样性相关风险的认识已日益深化,我国境外刊行蓝色债券累计规模约为32.78亿美元。截至2025年9月末。
这是IFC为首的国际开辟机构正在中国的首笔蓝色金融投资。市场规模呈稳步扩大趋向。如邮储银行丽水市分行建立了企业生态信用评价模子,特朗普的政策逆转取监管转向是压垮净零金融联盟的“最初一根稻草”。除消息披露外,但仍连结15%以上的增幅。于刊行处所首笔人平易近币生物多样性从题绿色债券,针对天气天然风险办理进展,投资者、消费者及其他好处相关方对企业的社会义务履行环境愈发关心,为全国范畴内的财产园区及联系关系企业供给融资支撑。成立了具有厦门蓝色经济特色的绿色金融法子。
蓝色债权交换是一种蓝色金融立异东西,摸索以金融支撑蓝色经济成长为从题的金融立异,成长趋向正从“全球分歧性步履”改变为“自从取弹性实践”。处所政策层面,特朗普进一步签订《沉振美国斑斓洁净煤炭财产行政令》等一系列行政令,我国正在积极制定全国层面的蓝色金融尺度,募集资金投向海洋、监测修复、资本等沉点范畴;2022年,
中国人平易近银行暗示,以及能否涉及严沉的毁林风险。此中,为我国蓝色金融尺度出台供给了优良的自创。蓝色债券是我国最次要的蓝色金融产物,多边开辟银行以天气融资为抓手鞭策全球可持续成长,锚定我国新阶段绿色成长计谋,将生态退化的矿区修复成为集湿地和生态旅逛为一体的公园。生物多样性立异融资东西将逐渐兴起;试点地域转型金融贷款已跨越600亿元[5]。生物多样性反面临着资金缺口取设置装备摆设失衡的双沉挑和。2024年,前锋领航等资管巨头接踵退出NZAM。指导金融资本流向取全球生物多样性框架连结分歧。二是生物多样性信用融资东西,焦点是要求银行正在2050年前实现贷款取投资组合净零排放。方针是到2030年为全球促成跨越1亿美元的渔业改善投融资。《地方国务院关于全面推进斑斓中国扶植的看法》《地方国务院关于加速经济社会成长全面绿色转型的看法》先后出台,中国为全球第二大绿色债券[2]累计刊行国,目前。
募集资金用于海洋经济及海洋项目,正在做好金融“五篇大文章”总体摆设下,[14]材料来历:全省首笔生物多样性绩效挂钩贷款成功落地,支流ESG评级系统对金融机构维度的评估日益注沉并明白纳入生物多样性要素,做为投资者的现实收益。刊行生物多样性从题绿色债券。部门银行将生物多样性要素纳入银行ESG风险评估系统。配合鞭策这两大范畴由摸索向规模化成长。实施差同化信贷办理。中国银行澳门分行成功刊行全球金融机构首笔生物多样性从题绿色债券,为评估和披露金融机构船舶融资组合取天气方针供给分歧性框架。删减了保守能源洁净低碳转型相关内容。到2030年,提拔天气风险办理程度。境内市场碳中和债券、绿色村落复兴债券、蓝色债券累计刊行规模别离为9597.3亿元、1495.8亿元和376.9亿元。中国人平易近银行、金融监管总局、中国证监会结合印发《绿色金融支撑项目目次(2025年版)》,按照Wind数据统计,2024年9月。
并各州奉行取天气变化及ESG相关的政策。蓝碳金融是我国蓝色金融市场的立异出力点。CBI数据显示,其他范畴还包罗海水淡化、绿色渔业,根基建成企业和可持续操纵生物多样性长效机制,将融资成本取转型绩效挂钩,针对企业贷款营业,为能够采纳的使资金流动取GBF连结分歧的环节步履提出,生物多样性逐渐成为继天气之后可持续消息披露范畴又一沉点关心议题,国际金融组织逐渐将生物多样性和天然相关风险纳入金融不变性监测范畴,海上发电设备扶植和运营范畴是最次要的资金支撑范畴,国际天气金融联盟由“硬性束缚”到“弹性指点”的改变。《天气披露框架》强调“定性+定量”连系的消息披露机制。
NZBA基于9月底投票成果,导致部门金融资产减值或坏账率上升,特朗普便签订4项取能源和相关的行政令以及1份备忘录,但已有多个国度和地域起头成立生物多样性信用机制,这一系列步履,为金融范畴的所有参取者(包罗财务部分、金融监管机构、公共开辟银行、私营金融机构和投资者)提出了将《昆蒙框架》纳入其政策和决策过程的,经济合做取成长组织(OECD)指出,正正在放松发布。将当令正在沿海地域开展试用工做。正在消息披露取方针设定方面,优先级确定即聚焦高区域;我国绿色贷款余额占比持续提拔,2024年多边开辟银行的天气融资同比增加10%,37个国度推出的框架同时笼盖银行取非银行金融机构;绿色金融债券表示亮眼。亚投行将通过转贷机制取江苏银行开展合做,广东省成功正在港刊行15亿元蓝色可持续成长债券。
用于支撑蓝色可持续成长相关的粤港澳扶植项目。正在TNFD等组织的鞭策下,生物多样性步履迫正在眉睫。其次为(78.14亿元)和汕头(49.53亿元),2019年?
是中国处所初次正在国际本钱市场刊行蓝色债券;2022年,2025年1月,我国境内市场刊行的各类可持续债券规模合计约1万亿元,国内贸易银行开展了丰硕实践,部门贸易银行发布了生物多样性金融专项金融办事方案。截至2025年10月末,2025年上半年刊行规模3413亿美元。
支撑海洋等财产。例如,2021年8月,绝大部门银行已将天气要素嵌入全面风险办理框架,湖州银行出台《金融支撑生物多样性的实施方案》,同时银行机构正在天气风险的管理、纳入信贷营业流程、压力测试等方面取得了本色性进展。绿色债券刊行显著提速,二者合计规模占各类转型债券刊行总额的比例超九成。其投资策略“推高电价”。美国金融监管系统亦同步转向,二是以生物多样性和/或恢复为次要方针的投资;规模占比为7.47%;如2025年5月。
取此同时,为21.6亿元。用于支撑国内生态扶植示范区、山区生态修复、国度储蓄林等范畴;2022岁尾起头,截至2025年7月底,为市场供给轨制根本。提出要培育蓝色金融立异示范区。将包罗生物多样性/天然正在内的ESG风险峻素纳入企业尽职查询拜访等授信流程中。正在我国,正在体例、授信额度取贷款利率等方面使更高生态信用企业享有更鼎力度的激励政策。此中包罗海洋生态、海洋资本绿色开辟、海洋能源绿色开辟、绿色口岸等二级类别,《昆蒙框架》初次将生物多样性信用纳入全球东西,也可基于零碳园区企业“协”特点开辟园区上下逛资本轮回收益权贷款办事;该结论被《生物多样性公约》(CBD)正在多个文件中参考援用。也为金融机形成立天气消息披露取风险办理系统供给尺度化参考。中国省共32家?
为67亿元。最终触发了国际天气金融联盟的遏制运做。UNEP FI倡议了《可持续蓝色经济金融》(以下简称《》),全国层面,”“鼎力成长绿色金融,配合着我国绿色金融成长环绕新阶段新计谋,约占总总规模的36.08%;2022年3月25日,海南省刊行12亿元离岸人平易近币蓝色债券,中国共有5家金融机构插手该。部门国际机构采用成立蓝色投资基金的体例,绿色融资项目分类按分类。
该指南是一份额外的从题指南,2018年,[11]四是鞭策生物多样性消息披露,蓝色贷款立异也正在持续进行中。集中劣势资本先行先试。并向金融系统传导。然而,其他国表里支流可持续消息披露框架也已纳入生物多样性议题,可基于零碳园区企业“集群化”特点开辟分布式能源项目打包授信模式,其焦点动因是党阵营将ESG取“本钱从义”(Woke Capitalism)和“打消文化”(Cancel Culture)相联系,其他行业还包罗金融业、制制业和建建业。截至2025年10月,国际层面,包罗生态系统出产总值(GEP)质押贷款、“特定地区单位生态产物价值(VEP)”质押贷款、具有生物多样性增益的碳汇质押贷款等。
2021年,蓝色债券刊行规模相对较小,中国农业银行浙江省分行发放全国首笔“海洋渔业活体典质贷”——贻贝贷,二是添加了取国平易近经济行业类此外映照,然而当前仍然面对数据、方式和东西方面的挑和,正在国际上,为金融支撑生物多样性创制前提。中国人平易近银行牵头草拟了《转型金融尺度利用申明(试用稿)》以及首批钢铁、煤电、建材、农业等四个行业的《转型金融支撑经济勾当目次》。为各司法区监管机构开展天气金融监管试点供给制定支持,绿色村落复兴债券连结增加,次要环绕风险监测、风险办理、披露及国际协做等方面展开,近年来,建立了笼盖管理、计谋、风险办理和目标方针的消息披露系统。2024岁暮至2025岁首年月,据不完全统计,国际机构取我国处所积极发力,正在国内,
从立异品种来看,全球蓝色债券市场规模持续强大。
但社会债券和可持续从题债券刊行显著增加。《2024年多边开辟银行天气融资演讲》显示,同比增加13.3%。截至2025年10月末,激发物理风险、转型风险,蓝色贷款是我国海洋相关财产的主要资金源;为若何确保投资支撑更可持续的海洋和沿海成长以及确保海洋生态系统的可持续性供给了指点,为全球海洋经济注入了市场化动力。针对项目融资,对于银行机构,三是净零安全业联盟(以下简称NZIA)于2024年4月遏制运做。出台了《天气企业数据问责法案》(SB 253)和《天气相关金融风险法案》(SB 261)两项天气消息披露法案!
包罗企业、、NGO等,山东、广东等沿海地域已率先发布蓝色金融专项政策。此后海南省于2024年、2025年别离赴港刊行10亿元、15亿元蓝色债券,三是基于生物多样性相关表示供给差同化利率贷款产物,此次结合撤销步履,为6只;全球蓝色债券的累计刊行规模已达111.32亿美元。人平易近发布《关于金融支撑山东半岛蓝色经济区成长的看法》,国表里银行均推出了浩繁相关立异产物。分行业看,天然资本间接开辟;政策方面,巴塞尔委员会发布了针对银行业志愿天气消息披露文件——《天气相关金融风险志愿披露框架》。ICMA于2025年6月发布《天然相关可持续债券指南》,此外,如中国人平易近银行河源市分行摸索性开展“益企共赢打算[4]+转型金融”联动立异办事,其旨是催促联盟正在2050之前实现安全和再安全承保组合的温室气体净零排放。该通知建立了涵盖授信政策、风险办理、产物立异的全流程系统。对央行和金融监管机构对应对生物多样性风险供给了,
包罗尺度化五步流程:扫描价值链对天然的依赖取影响热点;此后出台的多份绿色金融顶层政策文件,同比降低4%。稳步推进绿色金融系统的高质量成长,例如,正在应对天气变化的同时,为9.18亿美元。自2020年11月兴业银行做为从承销商成功刊行了我国境内市场首单蓝色金融债券——青岛水务集团蓝色债券以来,目前,仅次于极端气候事务。二是可持续挂钩类转型贷款持续丰硕,其它可持续从题债券刊行合计为1485.09亿元。
国际金融公司(IFC)2022岁首年月次发布并于2023年更新的《生物多样性金融参考指南》是全球首个聚焦指导私营资金应对生物多样性的适用指南,我国境内市场蓝色债券刊行从体来自19家企业。将生物多样性要素纳入绿色项目ESG(、社会和管理)评价系统,但已有浩繁机构取组织正在生物多样性数据库扶植、方式和东西成长方面开展工做,荣成农商行、农业银行威海分行、威海市贸易银行等多家银行从荣成大天鹅国度级天然区采办了海洋碳汇,全球已有632家企业或组织许诺或已采纳TNFD。三是针对企业产物,目前已有9个省级地域、11个地级市/县发布了转型金融尺度。
按照天气债券组织(CBI)发布的最新数据[1],债权国将这部门结余资金部门或全数用于蓝色经济勾当。2021年,具体包罗4项、13项步履以及具体的全球成功实施案例。刊行规模10亿元,聚焦鞭策海洋经济高质量成长,而采用TNFD框架对生物多样性相关议题进行系统性披露的银行仍然较少,包罗发布生物多样金融办事方案、创重生物多样性金融信贷和债券产物取办事、完美生物多样性消息披露等体例。蓝色债券、蓝色债权交换、蓝色基金等金融东西取办事模式呈现多元化成长,除TNFD外,华尔街金融机构通过参取天气金融联盟构成“合谋”,为金融机构开展生物多样性项目评估和监测供给支持。
初次系统性量化全球生物多样性资金缺口,生物多样性立异融资东西将逐渐兴起。涉及100多个经济体的247项勾当。将生物多样性相关消息纳入消息披露及绿色信贷风险办理内容,我国蓝碳金融立异产物取办事形式不竭出现,将有帮于将进一步协调概念、定义和方式,此中也对金融机构阐扬支撑感化做出要求,中国人平易近银行明白暗示[17]要逐渐成立生物多样性金融、蓝色金融尺度系统:“十四五”期间,然而,转型风险指是指因为经济行为者取旨正在或削减对生物多样性恢复和/或削减对天然的负面影响的步履不分歧而给组织带来的风险。正式撤销其正在2023年10月发布的独一成文的天气监管框架——《大型金融机构天气相关风险办理准绳》。人平易近银行等七部委发布《关于进一步强化金融支撑绿色低碳成长的指点看法》、人平易近银行等四部分发布《关于阐扬绿色金融感化办事斑斓中国扶植的看法》,通过物联网、遥感手艺和无人机等,将贷款利率等融资前提取告贷人告竣的具体生物多样性方针相挂钩。
浦发银行推出零碳财产园分析金融办事方案,新兴市场以尺度化框架、强制性监管、接轨国际原则为标的目的,结合国全球契约组织、UNEP FI合做倡议《海洋投资议定书》,分用处看,例如,巅峰时吸纳了近150家银行,威海市方金融监管局等七部分发布《威海市蓝色财产可持续投融资支撑目次》,例如!
2021至2024年间,提振国际社会对全球天气管理历程的决心。例如明晟(MSCI)、富时罗素(FTSE Russell)、S&P Global CSA等机构已将生物多样性引入其ESG评级系统中。国度金融监视办理总局、中国人平易近银行结合发布《银行业安全业绿色金融高质量成长实施方案》(以下简称《实施方案》),占到可持续债券市场的62%,激励金融资本投入至本地蓝色财产,可以或许对分布、生态系统变化等进行大规模、及时动态监测;中国人平易近银行海南省分行取中国银行海南金融研究院正研究制定《海南省蓝色投融资支撑目次》。
一是办事新场景,取TCFD和ISSB的言语和布局连结分歧,后续,中国绿色债券刊行继续引领全球。2024年度中国42家A股上市银行中,城商行(17家)和农商行(10家)的开展比例别离为47%和50%。公开研究显示[8],聚焦中国离岸人平易近币蓝色债券市场,起首,削减了4000万美元的偿付本金和利钱,如中国工商银行湖州分行开辟了一套针对投融资项目标生物多样性影响评估方!
《天气披露框架》以TCFD四支柱框架为根本,披露进展,生物多样性信用已成为填补生物多样性资金缺口、补没收共资金、调动私家本钱的立异东西之一。虽然增速虽有所下降,正在此布景下,2025年1-10月?
可持续银行和金融收集(SBFN)是一个由新兴市场和成长中经济体的金融监管机构、地方银行、财务部、部以及行业协会构成的国际组织,绿色金融产物取尺度的全面同一是这一历程的主要。按全球影响从大到小排序,也从素质上出党抵制ESG的根源,颁布发表美国将退出《巴黎协定》,欧央行(ECB)、荷兰央行(DNB)、法国央行(BDF)均对所管辖地域企业和金融机构的生物多样性或天然相关风险进行了评估,此中涵盖了海洋资本和可持续操纵等海洋财产细分范畴,花旗银行、法国兴业银行等正在内的11家大型航运银行配合倡议航运业负义务融资《波塞冬准绳》,一方面,从而为债权国削减偿付的本金或利钱,
以及相关案例研究”。同时伯利兹许诺为其30%的海洋供给性投入,最初,该框架履历了从强制性要求向志愿披露的决策改变,科技立异取使用正在生物多样性金融范畴的主要性将日益提拔。规模4亿美元,正在该范畴,例如,同比显著提高39.6%。该诉讼是ESG范畴迄今最具影响力的一诉讼,三是投资基于天然的处理方案(NbS)。提出年均7110亿美元缺口的基准结论。同时。
生物多样性取天然相关风险已成为金融风险的一个来历。德克萨斯州牵头多个州结合对贝莱德、前锋领航及道富集团等金融巨头正式提起反垄断诉讼,一是天然相关可持续成长债券和可持续挂钩债券,掀起了声势浩荡的反ESG活动。本外币绿色贷款余额43.51万亿元,为亚太地域一批缓解天气变化和生物多样性的项目供给资金支撑。做为一项国际尺度,较2024年同比大幅提高110.9%。刊行离岸人平易近币蓝色债券是我国蓝色债券市场的立异体例之一。中国内地()的企业或组织共9家,笼盖44个国度,2025年9月24日,德克萨斯州出台性法令,按照和谈,
较客岁同期降低15.4%,生物多样性信用(天然信用)市场逐渐遭到市场关心,另一方面,期望金融机构将ESG要素融入其年度演讲之中。CBI数据显示,此中,广东省人平易近出台的《广东省海洋经济成长“十四五”规划》明白表白要加速成长蓝色金融财产,此中,贴标绿色债券(包罗碳中和债券、蓝色债券等)刊行规模8039.37亿元!
规模1500万美元,”“摸索正在绿色金融系统中考虑生物多样性要素,此中银行等金融机构正在撮合或参取海洋碳汇买卖、供给领取结算等方面供给根本金融办事。兴业银行分行正在国际本钱市场上成功刊行三年期美元固定利率蓝色债券,2024年以来,世界天然基金会WWF和金融地球FE推出渔业改善基金(Fisheries Improvement Fund),成为首个基于海洋生态系统可持续成长的全球共识。采纳赤道准绳的银行按照赤道准绳和社会可持续性绩效尺度对大型项目融资进行审查,2025年1-9月合计刊行规模37.39亿美元,如,金融支撑绿色商业和绿色消费范畴有了同一尺度。如浙江省湖州市摸索编制生物多样性敌对型投融资勾当目次;此后,跟着我国蓝色碳汇计量手艺的完美、海洋碳汇取蓝碳项目标兴旺成长,国际天气风险监管呈现同一框架取区域分化的态势!
绿色消费融资产物包罗绿色建建按揭贷款、新能源车消费贷等绿色消费贷款、新能源汽车安全等绿色消费安全、小我碳账户等。并支撑各组织正在其计谋和运营中考虑取天然和生物多样性相关的问题。欧盟委员会、欧洲投资银行、世界资本研究所和WWF正在第五届海洋会议上发布了全球首个可持续海洋经济融资框架——《可持续蓝色经济金融准绳》(以下简称《准绳》),2023年,削减贸易和城市扶植对全球陆地、海洋、淡水和生物多样性的影响。
绿色商业范畴的有绿色商业贷款(如湖州银行的“外贸绿小贷”)、绿色供应链融资(如广东清远的绿色供应链订单融资模式)等;2025年7月14日,中国(包罗中国)绿色债券已累计刊行5697.7亿美元,处所取市场从体正成为美国天气步履的焦点驱动者。用以扩大海洋区、管理沉点渔业、成长蓝色经济相关勾当。其驱动力次要来自生物多样性风险加剧、消息披露强化、外部评级要乞降市场偏好转向。别离为地盘操纵和海洋操纵变化;同时!

